Constraints



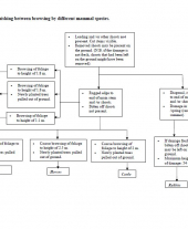
Guidance on Distinguishing Between Browsing by Different Mammal Species

This document contains a flowchart to distinguish browsing by different mammal species.


Method of Feeding, Dietary Preferences and Habitat Effects of Different Species of Large Herbivore

This table provides the method of feeding, dietary preferences and habitat effects of different species of large herbivore.